十五届中山市委第八轮巡察完成进驻

发布时间: 2025-10-22      素材来源:中山纪检监察


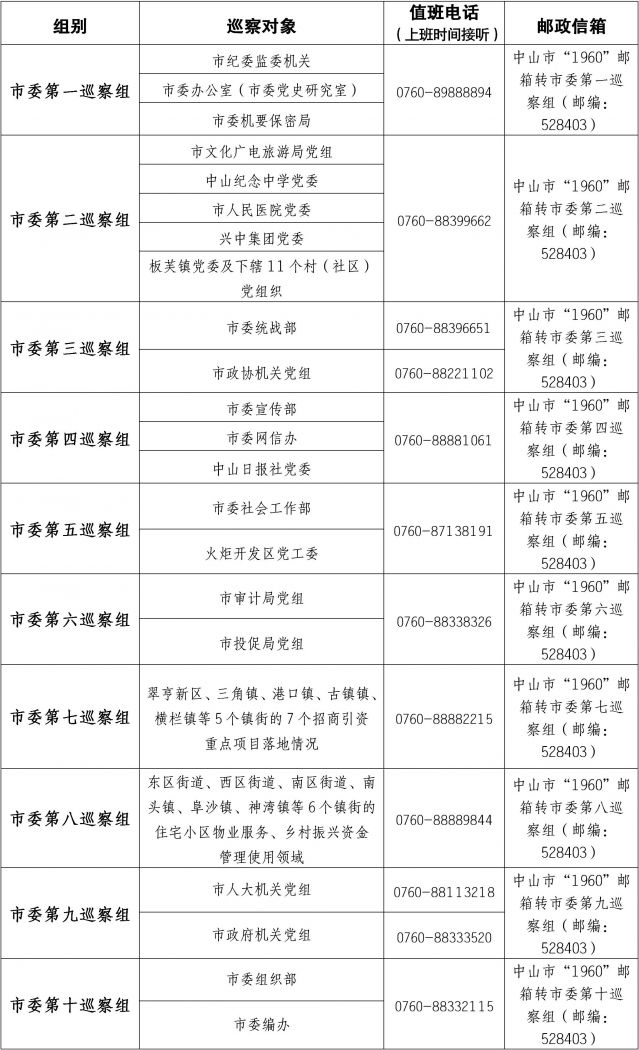
  按照市委巡察工作统一部署,截至10月22日,十五届市委第八轮巡察完成进驻工作。本轮巡察,市委派出10个巡察组分别对16个市直单位、镇街党组织开展常规巡察;对东区等6个镇街的住宅小区物业服务、乡村振兴资金管理使用领域,以及翠亨新区等5个镇街的7个招商引资重点项目落地情况开展专项巡察;对市文化广电旅游局、中山纪念中学、市人民医院、兴中集团、板芙镇及其下辖的板尾等11个村(社区)党组织开展巡察“回头看”。


  被巡察党组织分别召开巡察进驻动员会。各市委巡察组组长作动员讲话,对深入学习习近平总书记关于巡视工作的重要论述、扎实开展巡察工作提出要求。

  市委巡察组将坚持以习近平新时代中国特色社会主义思想为指导,深入学习贯彻党的二十大和二十届二中、三中全会精神,认真落实二十届中央纪委四次全会部署要求,旗帜鲜明把“两个维护”作为根本任务,坚持围绕中心、服务大局,坚持问题导向、严的基调,聚焦“百千万工程”推进实效,以及疫情防控与经济社会发展强化巡察监督,精准发现、报告、推动解决问题,为加快推进中国式现代化的中山实践提供坚强政治保障。

  各市委巡察组组长强调,要准确把握政治巡察监督重点,常规巡察将深入了解履行职能责任,落实进一步全面深化改革,防范化解重大风险,推动解决群众身边不正之风和腐败问题,加强基层党组织和党员队伍建设,以及巡察整改落实等情况。住宅小区物业服务专项巡察将深入了解相关职能部门履行监管责任、加强公共收益监管、规范业主委员会运作等情况。乡村振兴资金管理使用领域专项巡察将围绕资金申报、审批、监管、使用全流程各环节,深入了解资金闲置、低效利用、监管失位等情况。招商引资重点项目落地情况专项巡察将紧盯审核签约、要素保障、服务落地等环节,深入了解落实招商引资和项目落地主体责任等情况。巡察“回头看”将以责任为主线,紧盯整改政治责任落实、重点难点突出问题整改、建立长效整改机制等情况。

  各被巡察党组织主要负责人表示,将深入学习贯彻习近平总书记和党中央关于巡视巡察工作重要部署要求,切实提高政治站位,强化政治自觉,主动接受监督,全力支持配合巡察工作。以市委巡察为契机,进一步强化责任担当、履行职责使命,用实际行动坚定拥护“两个确立”、坚决做到“两个维护”。

  据悉,10个市委巡察组将在被巡察单位工作2个半月左右,其间设立专门值班电话和邮政信箱,主要受理反映被巡察党组织领导班子及其成员、下一级党组织主要负责人和重点岗位人员问题的来信来电来访,重点是关于违反政治纪律、组织纪律、廉洁纪律、群众纪律、工作纪律和生活纪律等方面的举报和反映。巡察组受理信访时间截止到2026年1月5日。为便于干部群众反映情况,现将各市委巡察组值班电话、联系信箱公布如下。

184b817d76efae6b634cfa4269074e37_b.jpg


地址:广东省中山市翠亨新区和信路18号翠亨大厦
电话:0760-88280163
©2022 - 翠亨集团 版权所有
纪检监察电话:0760-88280732